E-book
Manual de Walls para o Manejo da Via Aérea na Emergência
  • Manual de Walls para o Manejo da Via Aérea na Emergência
  • Manual de Walls para o Manejo da Via Aérea na Emergência
  • Manual de Walls para o Manejo da Via Aérea na Emergência
  • Manual de Walls para o Manejo da Via Aérea na Emergência
  • Manual de Walls para o Manejo da Via Aérea na Emergência

Manual de Walls para o Manejo da Via Aérea na Emergência

Selo: Artmed

Autor: Darren A. Braude , Jarrod M. Mosier , Nathan W. Mick , John C. Sakles , Calvin A. Brown III

  • Manual de Walls para o Manejo da Via Aérea na Emergência
    Formato Impresso
    R$ 297,60 12x de R$ 24,80 sem juros
  • Manual de Walls para o Manejo da Via Aérea na Emergência
    Este livro também possui Formato Impresso Formato Impresso
Ganhe R$ 0,00 de cashback!
Saiba mais sobre nosso programa de Cashback

LIVRO IDEAL PARA

Estudantes, residentes e profissionais de medicina de emergência, atendimento pré-hospitalar, intensivismo, pneumologia e treinamentos especializados, como o The Difficult Airway Course.

SOBRE O LIVRO

Manual de Walls para o manejo da via aérea na emergência prepara os profissionais da saúde para todas as emergências de vias aéreas, seja no ambiente hospitalar, pré-hospitalar ou de cuidados intensivos. 

Resumo

.

Maior referência mundial para o manejo de vias aéreas difíceis, o Manual de Walls para o manejo da via aérea na emergência é o livro mais confiável sobre esse tema desafiador. Organizado por Calvin A. Brown III e colaboradores, este guia prático é parte integral de treinamentos especializados, como o The Difficult Airway Course, e prepara os profissionais da saúde para todas as emergências de vias aéreas, adultas ou pediátricas, seja no ambiente hospitalar, pré-hospitalar ou de cuidados intensivos. Esta 6ª edição, além de contar com instruções passo a passo, mnemônicas que auxiliam na memorização das diretrizes, algoritmos claros e figuras explicativas, também apresenta 4 novos capítulos:


Via aérea fisiologicamente difícil


Fatores humanos durante o manejo de emergência da via aérea


Intubação do paciente altamente infeccioso (incluindo tópicos sobre a Covid-19)


Via aérea maciçamente suja

Referência

BROWN III, C. A. et al. (org.). Manual de Walls para o manejo da via aérea na emergência. 6. ed. Porto Alegre: Artmed, 2024.

Informações técnicas

Impresso

Páginas 504

ISBN 9786558821977

Ano 2024

Equipe técnica

Revisão:
Pedro Perez Barbieri, Médico emergencista pelo HCFMUSP. Emergency Medicine Resident at University of California, Davis. Fellowship em Simulação e Educação Médica pela Mayo Clinic %u2013 Jacksonville, FL. Instrutor do The Difficult Airway Course, Residency Edition.
Patricia Lopes Gaspar, Médica emergencista pelo IJF/CE. Preceptora da Residência Médica em Emergência do IJF/CE. Coordenadora da Emergência do Hospital São Camilo, Fortaleza. Pós-graduação em Gestão em Saúde pelo Hospital Israelita Albert Einstein. Pós-graduação em Medicina Intensiva pela Associação de Medicina Intensiva Brasileira (AMIB). Pós-graduação em Preceptoria de Residência Médica pelo Hospital Alemão Oswaldo Cruz (HAOC). Doutoranda na FMUSP. Diretora de Operações da Emergency Talks. Fellowship na Ultrasound Leadership Academy.
Nicole Pinheiro Moreira, Médica emergencista pela Escola de Saúde Pública do Ceará (ESP-CE). Preceptora da Residência em Medicina de Emergência da ESP-CE e do Instituto Doutor José Frota do Ceará (IJF/CE). Diretora de ensino na empresa Emergency Talks.
Ian Ward Abdalla Maia, Médico emergencista pelo Hospital de Clínicas de Porto Alegre (HCPA). Médico da Sala de Emergência Clínica do HCFMUSP. Médico do Grupo de Resgate e Atendimento às Urgências (GRAU) da Secretaria de Estado da Saúde de São Paulo. Especialista em Oxigenação por Membrana Extracorpórea (ECMO) pela Extracorporeal Life Support Organization (ELSO). Doutorando em Ciências Médicas pela FMUSP.
Hamilton Rocha Junior, Médico emergencista pelo Hospital de Clínicas (HC) da Unicamp. Médico assistente da UTI do Trauma do HC-Unicamp. Coordenador do Pronto Socorro do Hospital e Maternidade Madre Theodora. Coordenador Nacional de Emergência da Rede Américas Serviços Médicos. MBA em Gestão em Saúde pela Fundação Getúlio Vargas (FGV). Instrutor do The Difficult Airway Course, Residency Edition. Diretor da OMNI, Conhecimento Médico Avançado.
Diego Amoroso, Médico intervencionista do SAMU. Especialista em Medicina de Emergência pelo HCFMUSP. Especialista em Medicina de Emergência pela Associação Brasileira de Medicina de Emergência (ABRAMEDE). Editor médico do CKNow Elsevier. Diretor nacional do The Difficult Airway Course. Instrutor do Advanced Trauma Life Support (ATLS).
Daniel Ujakow Correa Schubert, Médico emergencista. Professor de Medicina de Emergência da Universidade Veiga de Almeida. Preceptor do Programa de Residência Médica em Medicina de Emergência do Hospital Municipal Souza Aguiar da Secretaria Municipal de Saúde do Rio de Janeiro. Staff do Hospital Universitário Pedro Ernesto da Universidade do Estado do Rio de Janeiro (UERJ). Mestre em Medicina pela UERJ.
Annelise Passos Bispos Wanderley, Médica emergencista pelo HCFMUSP. Pós-graduação em Gestão de Emergências e Desastres pela Unyleya. Instrutora do The Difficult Airway Course, Residency Edition. Professora da Pós-graduação em Medicina de Emergência da Sanar.
Anelise Rigoni Brito, Médica emergencista pela Unicamp.
Andrew Araujo Tavares, Médico emergencista pelo Hospital das Clínicas da Faculdade de Medicina da Universidade de São Paulo (HCFMUSP).
Adriel Porto de Abreu, Médico emergencista pela Universidade Estadual de Campinas (Unicamp). Médico emergencista do Hospital Madre Theodora, Unidade Avançada Madre Theodora e Pronto Atendimento Unimed Campinas. Criador e Produtor do Podcast da Emergência.
Tradução:
André Garcia Islabão.

Sumário

Parte I - Princípios do manejo da via aérea
Capítulo 1. Decisão de intubar
Capítulo 2. Identificação da via aérea anatomicamente difícil
Capítulo 3. Via aérea fisiologicamente difícil
Capítulo 4. Identificação da via aérea falha
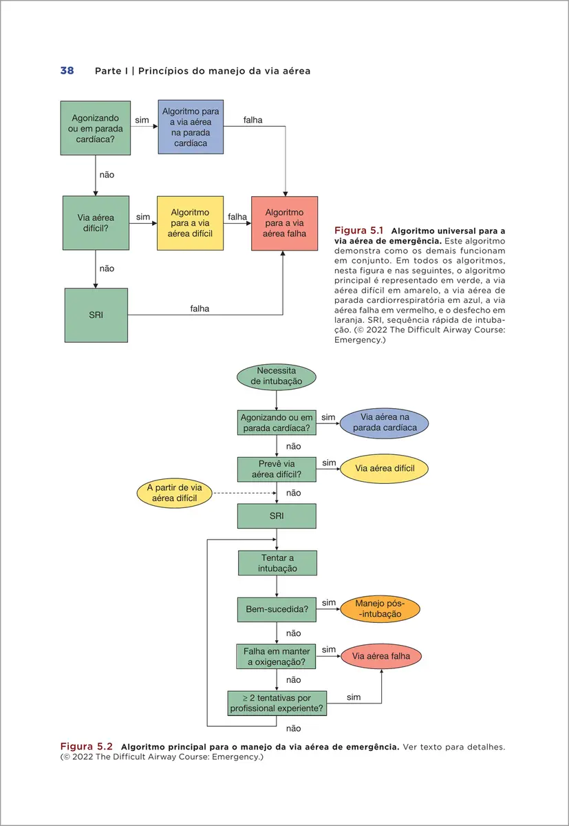
Capítulo 5. Algoritmos para a via aérea de emergência
Capítulo 6. Fatores humanos durante o manejo de emergência da via aérea
Capítulo 7. Anatomia funcional e aplicada da via aérea

Parte II - Oxigenação e ventilação
Capítulo 8. Princípios da oxigenação peri-intubação
Capítulo 9. Ventilação com pressão positiva não invasiva e cateter nasal de alto fluxo
Capítulo 10. Ventilação mecânica
Capítulo 11. Monitoramento de oxigênio e dióxido de carbono

Parte III - Manejo básico da via aérea
Capítulo 12. Ventilação com bolsa-válvula-máscara
Capítulo 13. Dispositivos extraglóticos
Capítulo 14. Manejo do paciente com dispositivo extraglótico

Parte IV - Intubação traqueal
Capítulo 15. Laringoscopia direta
Capítulo 16. Videolaringoscopia
Capítulo 17. Intubação com endoscópio flexível
Capítulo 18. Técnicas de intubação às cegas
Capítulo 19. Via aérea cirúrgica de emergência

Parte V - Farmacologia e técnicas de manejo da via aérea
Capítulo 20. Sequência rápida de intubação
Capítulo 21. Agentes sedativos de indução
Capítulo 22. Bloqueadores neuromusculares
Capítulo 23. Otimização do sucesso na primeira tentativa de intubação
Capítulo 24. Anestesia e sedação para intubação com o paciente acordado

Parte VI - Manejo da via aérea pediátrica
Capítulo 25. Aspectos diferenciais da via aérea pediátrica
Capítulo 26. Técnicas para a via aérea pediátrica
Capítulo 27. Via aérea pediátrica difícil
Capítulo 28. Corpo estranho na via aérea pediátrica

Parte VII - Manejo da via aérea em serviços de atendimento pré-hospitalar
Capítulo 29. Introdução ao manejo da via aérea em serviços de atendimento pré-hospitalar
Capítulo 30. Técnicas de manejo pré-hospitalar da via aérea
Capítulo 31. Manejo pré-hospitalar da via aérea difícil e falha
Capítulo 32. Controvérsias no manejo da via aérea em serviços de atendimento pré-hospitalar

Parte VIII - Circunstâncias clínicas especiais
Capítulo 33. Paciente instável: otimização cardiopulmonar no manejo de emergência da via aérea
Capítulo 34. Via aérea no trauma
Capítulo 35. Paciente neurocrítico
Capítulo 36. Doença reativa das vias aéreas
Capítulo 37. Vias aéreas distorcidas e obstrução aguda da via aérea superior
Capítulo 38. Paciente gestante
Capítulo 39. Emergências cardiovasculares
Capítulo 40. Intubação do paciente altamente infeccioso
Capítulo 41. Via aérea maciçamente suja
Capítulo 42. Paciente geriátrico
Capítulo 43. Paciente com obesidade mórbida
Capítulo 44. Corpo estranho na via aérea do adulto
Capítulo 45. Extubação segura do paciente com via aérea de emergência
AMOSTRA

Receba parte do conteúdo gratuitamente.

Material complementar

PROFESSOR

Utilize nossos recursos pedagógicos complementares para enriquecer o conteúdo em sala de aula.
Cadastre-se ou faça login como professor para fazer download do conteúdo.

ESTUDANTE

Aproveite nossos materiais complementares para aprofundar os estudos.

Avaliações

Baseada em 0 avaliações

Avalie e comente

Nenhum cliente avaliou esse produto ainda!

Avalie e comente